博轩网络
科技
Toggle navigation
网站首页
应用介绍
热门游戏
行业动态
联系我们
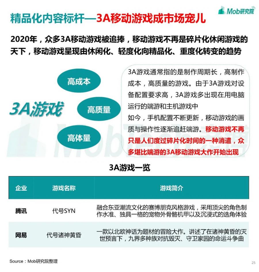
移动游戏规模突破2000亿,内容为王终成主流
2021-04-28
近日,MOB研究院发布《2021年移动游戏行业深度洞察报告》,报告显示:2021年游戏渠道将会发生重大变革, 精品化产品将会成为新的趋势。同时出海依旧是国内厂商寻求新发展的重点。
←
上一篇:《雪地奔驰》5月18日登陆Nintendo Switch,准备好征服荒野!